导语:
年初以来,新冠疫情在全球范围内爆发,促使全球各国和主要经济体纷纷采取一系列的大规模经济刺激宽松政策,以美联储为首的各国央行纷纷调整货币政策,为市场注入流动性。从第三季度一些经济数据和市场表现来看,经济复苏取得了一定成效,在全球经济缓慢复苏的过程中,具有代表性的非农数据持续向好,经济活动整体回升。
同时,面对经济衰退风险,各国央行纷纷“开闸放水”,释放大量流动性,通胀预期的上升也提振了黄金价格,金价在第三季度一度创出历史记录高点。在疫情初始阶段的现金流动性紧张危机得到缓解以后,市场信心恢复,各类风险资产受到追捧,作为世界储备货币的美元在大放水背景下出现了大幅贬值,间接推动了非美货币强势反弹。
第三季度,外汇行业受到新冠疫情的积极影响还在持续,剧烈波动的行情对交易者而言意味着更多的机会,市场波动继续利好交易商。FOLLOWME 交易社区订单量稳定增加,交易商跟单效率普遍提高,交易者盈利账户占比总体提升,跟随交易优势进一步显现,跟随交易盈利账户数占比较上半年增长近9个百分点,达到48.4%。
第三季度社区交易报告新增了市场概况、交易员专访、创作者佳文等部分,希望用更多维的视角,更丰富的内容,为读者展现疫情下社区交易的整体概况。
一、市场概况
1. 主要宏观经济数据和政策
① 美国非农及失业率
随着经济刺激措施的实施,疫情的有效控制,或者说是民众对疫情的逐渐适应,美国经济开始复苏,复工复产开始逐步恢复。2020年第三季度非农就业数据表现出持续向好态势,虽然非农新增就业人口数连续三个月减少,但失业率不断下降,表明美国第三季度经济逐步改善。
② EIA 原油库存
从7-9月公布的 EIA 原油库存数据来看,OPEC+ 组织的减产取得一定效果,供给端的影响得到改善。原油库存大体上持续减少,对油价也起到了一定的支撑,但是减产协议能否持续执行至关重要。疫情的发展态势也是一个影响石油需求的不确定性因素,需求端如果得不到改善,原油库存压力得不到有效释放,仍然会对油价产生压力。
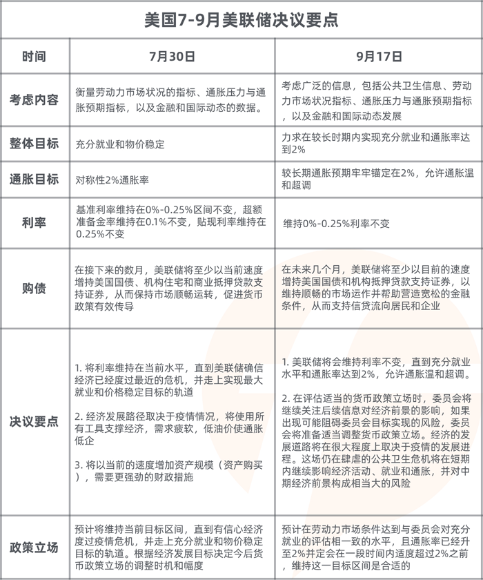
③ 美联储决议
第三季度美联储分别在7月30日和9月17日召开了会议。两次会议决定维持0%-0.25%利率不变,2%的通胀率目标不变,但允许适度超过;尽管美联储已经着手购买大量债券,但是持续扩表的边际效用在减少,长期来看将无助于实体经济,未来两年半至三年的利率走势非常清晰,在美国度过疫情之前,利率很可能会保持在原来的水平。长期的低利率环境容易催生金融市场泡沫,政府和企业债务问题可能愈发严重,货币政策实施空间不大,所以美联储在不断施压政府推出更多的财政刺激计划。
2. 主要市场行情变化
① 金银(XAU/USD,XAG/USD)
第三季度金银经历了奇幻般的史诗级过山车行情,金银在7-8月份上演疯牛行情后进入狂野巨震模式,黄金振幅达到了18%,白银最大振幅更是高达68.4%,这样的行情在高杠杆的外汇交易市场也令人叹为观止。
黄金日内波动曾动辄几百点,最高冲上 2070,如今已跌到 1900 附近。白银价格的涨幅更是远超黄金,不仅彰显了和黄金一样的贵金属避险属性,更彰显了其随着制造业复苏被强化出来的工业属性,金银比指标也一度从100以上回落到80左右。
而8月中旬以来的震荡下跌,究其原因主要有两点。一是金银前期涨幅过多,存在获利回吐压力;二是持续良好的美国就业数据、疫苗进展和新一轮的经济刺激法案的预期提升了市场偏好,全球股市走牛,促使部分避险资金撤离。
但是,在货币持续宽松的大环境下,美国大选的不确定性和疫情反弹的影响可能成为新一轮贵金属行情的催化剂。
② 原油
从7-9月原油的行情变化来看,美油和布油的走势基本保持同步,整个第三季度总体保持窄幅震荡,大多数时间行情较为平淡,交易机会主要集中在9月份上半月,最大振幅接近20%,交易空间足够大。
9月初有一个明显快速的下探行情,主要因为欧美多国和印度等地区新冠病例反弹激增,打击了石油需求。未来决定油价的主要在需求端,疫情反弹对需求的影响甚远。
③ 主要外汇货币对行情变化
第三季度美元指数持续走弱,非美货币集体上涨,欧元、英镑、人民币分列涨幅前三位,欧元和人民币都得益于疫情的有效控制的速度,经济复苏势头良好。而英国脱欧谈判陷入僵局,成了英镑和欧元走势的搅局者,英镑也充分发挥了其波动剧烈的特点,不负众望成为振幅最大的非美货币。瑞郎、日元因为自身的避险属性,走势相对平稳。
商品货币方面,加元因原油价格趋于稳定,本国经济恢复好于美国,汇价也相对坚挺,第三季度涨幅最小为1.9%。而澳洲联储持续坚定的鸽派立场和面临中澳间的经济贸易困境,给澳元造成了压力,涨幅受到了一定程度的抑制。
二、交易商概况
1. 交易规模
2020年第三季度,FOLLOWME 交易社区的交易订单总数约为483万笔,环比第二季度增长18.6%。7、8、9三个月的订单量总体变化幅度较小,其中9月订单数达到最大值,为162.6万笔。
2. 交易账户平均订单数
2020年第三季度,FOLLOWME 交易社区共活跃着233家交易商,活跃账户数约为 15, 000 个。所有交易账户共达成483万笔订单,交易账户平均订单数为322笔,较上半年下降24.1%。其中,账户平均订单数前20的交易商均在110笔以上,最高者达到了936笔,较上半年的760笔有所提高。
3. 交易商跟单效率
FOLLOWME 交易社区,第三季度跟单总数约80万笔,其中67.6万笔跟随订单的开平仓在1秒内完成,占比达到84.5%,相较上半年的76.1%占比,跟单效率有所提升。对比上半年的数据,第三季度排行前10的交易商都实现了更好的成绩,跟单效率均有提高。值得一提的是,第三季度跟单效率最高的交易商 GTC 1秒内的跟单占比达到了99.1%。

4. 交易账户盈亏占比
FOLLOWME 交易社区活跃交易商的盈利交易账户平均占比为25.5%,较上半年增长3个百分点,第三季度盈利账户占比排名前20的交易商中,除 FXTM 和 CPTMarkets 外,均较上半年达成了更高的盈利账户占比,其中,前五名的总体数据增长明显,第一名比上半年第一名提升了14%。
5. 交易商新增账户数
在第三季度的3个月中,交易商 IC Markets 的新增账户数最多,占比为11.8%,其次为 XM 和 Exness,三者相加占比达到了34%。IC Markets 尽管在第三季度更换了监管机构,但凭借低点差,还是成为了FOLLOWME 交易社区最受新用户欢迎的交易商。说明新用户在选择交易商时,点差成本是非常重要的因素。
三、交易用户概况
1. 性别、年龄和地域分布
2020年第三季度,FOLLOWME 交易社区的男女用户比率分别为74.7%和25.3%,和上半年的数据比,女性比率下降约5个百分点,男性占比相对上升。
从年龄分布来看,18-34岁的用户构成了社区主体,约占社区总用户量的3/4,较上半年增加4.8个百分点。其中,18-24岁的用户比例大幅增长了10.9%,而25-34岁的用户数量相对缩减6.1%,社区用户年轻化趋势进一步凸显。
从地域分布来看,中国依然是 FOLLOWME 交易社区用户数最多的国家,占比达到82.0%,较上半年增加了近10个百分点。紧随其后的是越南和印度尼西亚,这些地区的用户占比与上半年基本持平。
2. 绑定交易商数
FOLLOWME 交易社区91.1%的用户只拥有一家交易商的账户,7.1%同时拥有2家交易商的账户,仅极少数用户会同时拥有3家及以上的交易商账户。从数据可以看出,绝大部分社区用户对交易商的忠诚度相当高,一旦选择了一家交易商,就很少会再考虑体验其它交易商的服务和交易环境,这其中也包含成本因素。
3. 交易天数
FOLLOWME 交易社区在第三季度的3个月中,76.3%的交易者交易天数在1-30天,16.9%在31-60天,仅7.8%的用户交易天数可以达到60天以上。
4. 持仓类型及交易时段
2020年第三季度,日内持仓依然是 FOLLOWME 交易社区最常见的持仓类型,占比达到92.1%,较上半年增加6.4%,而周以内及周以上交易均有所缩减。

第三季度社区用户多选择在亚洲盘时段进行交易,其次是北美盘,最后是欧洲盘。对比上半年的数据,三个时段的比例并没有发生明显变化。

5. 热门交易品种
数据显示,第三季度社区中最受欢迎的交易品种为 XAU/USD , 其次是 EUR/USD,其他热门交易品种与上半年相比无太大变化,几乎保持了同样的排序。

四、 交易员与跟随者概况
1. 交易者构成和订单构成
2020年第三季度,FOLLOWME 交易社区共有近 15,000 名交易者进行过交易,其中自主交易者人数最多,占比达到了59.5%;其次为交易员,占比25.1%;占比最少的是跟随交易者,占比仅为15.4%。
同时,社区产生的订单数一共483万笔,其中由交易员达成的订单数为172万笔,跟随者(自主交易者和跟随交易者统称为跟随者,下同)完成的订单数为311万笔。自主交易订单数231万笔,占比最多,为47.8%;其次为交易员产生的订单数,172万笔,占比35.6%;跟随交易订单数最少,80万笔,占比16.6%。
交易员以25.1%的账户占比产生了35.6%的订单,是社区中交易最活跃的群体,而自主交易者以59.5%的人数占比只产生了47.8%的订单,成为唯一一个订单占比小于人数占比的群体。
2. 杠杆倍数
数据显示,100-300倍和301-500倍的杠杆倍数最受跟随者欢迎,选择人数分别占到了46.2%和42%,300倍以上杠杆的选择人数占比为50.6%,而交易员中,选择300倍以上杠杆的人数占比为62.3%。总体来看,相较于跟随者,交易员群体选择的杠杆倍数更高,但这也意味着要承受更大的风险,需要更强大的风险控制能力。
3. 入金规模
2020年第三季度,FOLLOWME 交易社区超过3/4的跟随者入金规模在 2,000 美元以下,仅7.6%的跟随者入金规模超过 10,000 美元。交易员群体情况相同,入金 2,000 美元以下的人数占比最多,达到了62.4%,入金 10,000 美元以上的人数占比最少,为10.9%。但是,在 2,000 到 10,000 美元区间,跟随者和交易员的占比出现了明显的区别,在此区间,交易员占比要比跟随者高出近10个百分点。

4. 盈亏占比
交易员中,盈利账户占比31.1%,亏损账户占比68.9%,与上半年的数据相比,盈利账户的比率增加了近10个百分点。在跟随者中,跟随交易者盈利账户占比高达48.4%,与上半年相比增长了近9个百分点,表现非常突出;而自主交易者,盈利账户占比仅为25.1%,明显低于跟随交易者。通过数据的对比,可以发现对于社区的跟随者而言,选择跟随交易比自主交易更能实现盈利。










