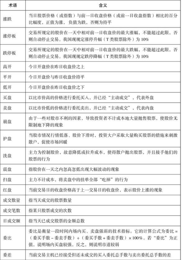
投资股票是一门高深的学问,要想充分认识它,就需要对它特有的术语非常熟悉。下表列举了一些常用的股票盘口术语。



股票是一种虚拟资本,它本身没有任何价值。股票的价值就是用货币的形式衡量股票作为获利手段的价值。其包括股票面值、净值、清算价值、市场价值以及发行价5种。
(1)股票面值,用于表明每一张股票所包含的资本数额,以元/股为单位。
(2)股票净值,也称账面价值或每股净资产,是指用会计的方法计算出来的每股股票所包含的资产净值。
(3)股票清算价值,指股份公司关闭后,所清算出的每股股票的实际价值。

(4)股票市场价值,指股票在交易过程中交易双方达成的成交价。通常所说的股票价格就是指市场价值。
(5)股票的发行价。上市公司为了确保自身利益和上市成功率等因素,重新制定一个较为合理的价格来发行。




孙文文





